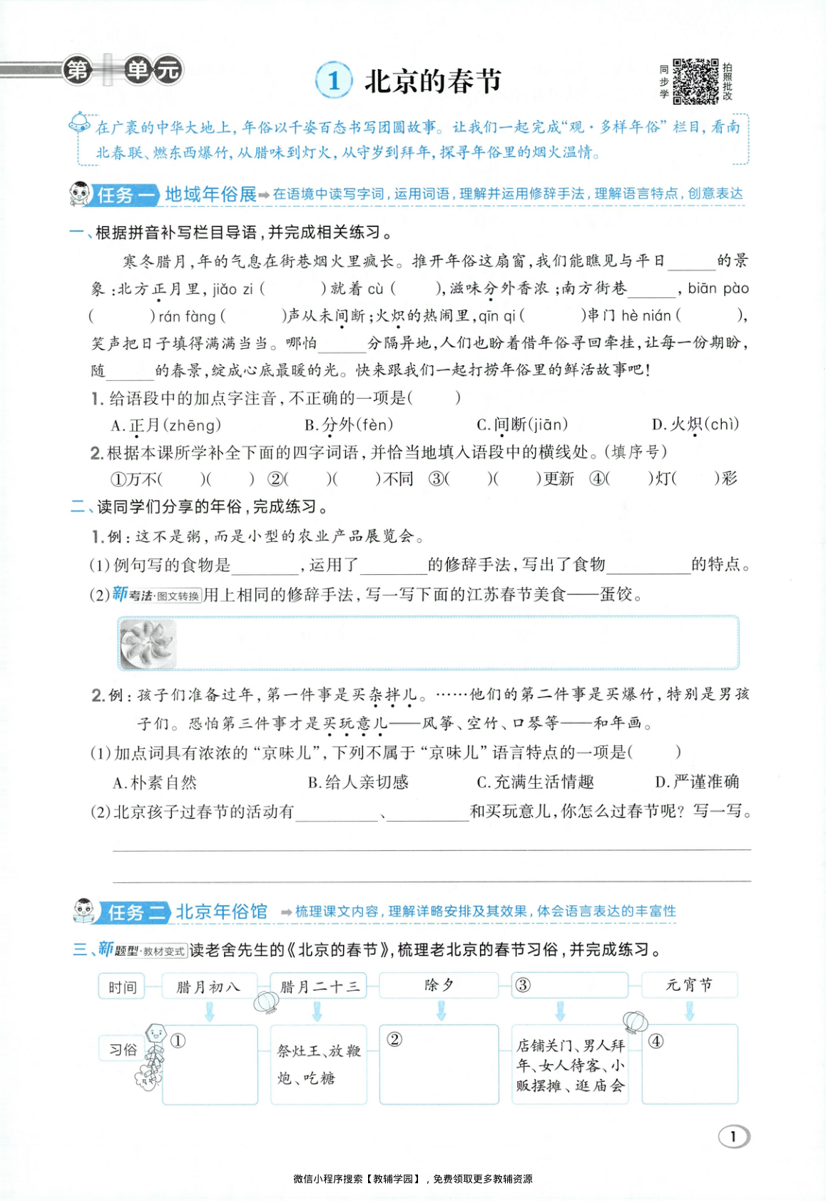
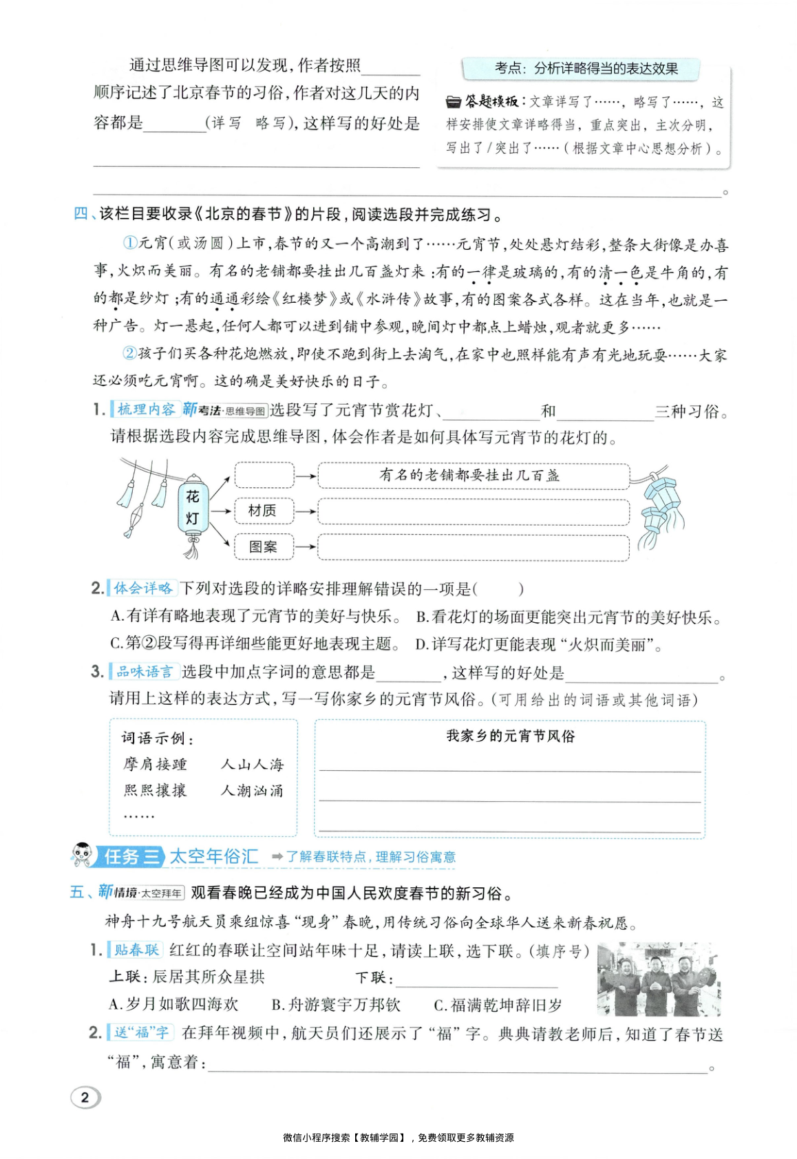
《荣德基典中点》是一套在学生和家长中口碑较好的同步教辅材料。它以题型经典、难度适中偏上、讲解系统著称,适合想要在巩固基础之上进行适当拔高的学生。
一、主要优点
1、题目质量高,难度有梯度:题目设计紧扣教材,包含基础题、拔高题和创新题,能够满足不同层次的练习需求。其解析以详细著称,不仅提供答案,更注重讲解解题思路,帮助你“知其所以然”。
2、同步设计,方便巩固:内容按教材单元和课时编排,可以实现“学一课,练一课”,非常适合课后巩固课堂所学。
3、分层训练,因材施教:部分学科采用了如“A/B卷”或“三度闯关”等分层训练模式,让你可以根据自己的情况,从基础巩固到能力提升,一步步进阶。
二、适合哪些学生?
这套书的核心特点是题目有一定难度,尤其包含不少拔高和创新题型。
更适合基础较好、目标拔高的学生:如果你校内基础知识掌握得比较扎实,希望在考试中冲击高分,或者想拓展解题思维,那么《荣德基典中点》会是一个很好的选择。
可能不适合基础薄弱的学生:对于基础知识还不够牢固的同学来说,可能会觉得题目偏难,容易产生挫败感,打击学习信心。
三、总结建议
如果你的孩子基础扎实,平时作业完成得比较轻松,想在考试中从85分提升到95分以上,那么《荣德基典中点》是一个非常稳妥且高效的选择。
但如果你的孩子连课本上的概念都还没吃透,或者已经是班里的顶尖学霸,那么这本书可能就不太适合了。
![图片[1]-六年级下册(语文)典中点+基础8分钟+综合素质达标卷【电子版 可打印 含答案】(人教版)2026春](https://jiaofuxueyuan-1253377030.cos.ap-guangzhou.myqcloud.com/wp-content/uploads/2026/01/20260130193011245.png)
![图片[2]-六年级下册(语文)典中点+基础8分钟+综合素质达标卷【电子版 可打印 含答案】(人教版)2026春](https://jiaofuxueyuan-1253377030.cos.ap-guangzhou.myqcloud.com/wp-content/uploads/2026/01/20260130193011969.png)
![图片[3]-六年级下册(语文)典中点+基础8分钟+综合素质达标卷【电子版 可打印 含答案】(人教版)2026春](https://jiaofuxueyuan-1253377030.cos.ap-guangzhou.myqcloud.com/wp-content/uploads/2026/01/20260130193011540.png)
![图片[4]-六年级下册(语文)典中点+基础8分钟+综合素质达标卷【电子版 可打印 含答案】(人教版)2026春](https://jiaofuxueyuan-1253377030.cos.ap-guangzhou.myqcloud.com/wp-content/uploads/2026/01/20260130193011821.png)
![图片[5]-六年级下册(语文)典中点+基础8分钟+综合素质达标卷【电子版 可打印 含答案】(人教版)2026春](https://jiaofuxueyuan-1253377030.cos.ap-guangzhou.myqcloud.com/wp-content/uploads/2026/01/20260130193012180.png)
![图片[6]-六年级下册(语文)典中点+基础8分钟+综合素质达标卷【电子版 可打印 含答案】(人教版)2026春](https://jiaofuxueyuan-1253377030.cos.ap-guangzhou.myqcloud.com/wp-content/uploads/2026/01/20260130193012613.png)
© 版权声明
本站旨在公益分享优质内容,所分享的图文、资料等版权归原出版机构、影像公司及原作者所有。如涉及知识版权问题,请留言,我们将第一时间作出删除处理。
THE END
















暂无评论内容